行业动态

行业动态

行业动态

重视这些要素确保升降平台安全操作

升降平台,液压升降平台安全操作规范,用户重视这些要素确保升降平台安全操作,一、持证上岗,必须由持证上岗的专职操作人员作业。二、严格执行,不同厂家生产的升降平台规格参数...

2017-10-30

30

2017-10

升降货梯安全使用方法

升降货梯(导轨式升降货梯)安全使用方法,确保升降货梯的正常使用,为了确保升降机设备正常使用,提高使用寿命.华楠骏业告诉你使用前应遵守出厂安全使用规范及维护保养制度,一...

2017-10-26

26

2017-10

升降平台上升后不下降故障原因及排除方法

★广东华楠骏业机械制造有限公司★升降机国家标准起草单位,30项升降机发明专利生产厂家,20年专注生产直顶式液压升降机,登车桥,伸缩升降舞台,升降机,升降平台,液压升降平...

2017-10-18

18

2017-10

升降平台购买后注意事项

<p> <strong><spanstyle="background-color:#ffd700;">升降平台购买后注意事项液压升降平台购买后要注意什么</span></strong></p> <pstyle="text-align:center;"> <i...

2017-10-17

17

2017-10

定制升降平台要注意哪些方面?

东莞华楠骏业专业生产升降机,液压升降平台,升降平台,升降货梯20年,为客户解决超高超重超大技术难题,欢迎各地朋友来电咨询:0769-85169577

2017-10-11

11

2017-10

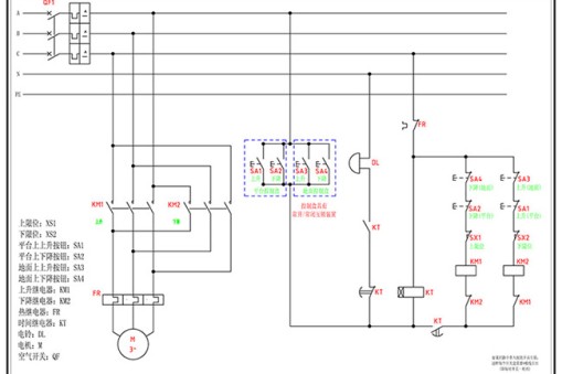
剪叉式液压升降平台电路图是什么样的?

东莞华楠骏业是国内液压升降平台专业生产厂家之一,主导产品有:升降机,液压升降平台,升降平台,升降货梯、导轨式升降机,液压升降机等升降设备,咨询热线:0769-85169577

2017-10-09

09

2017-10

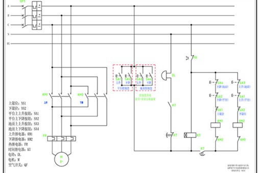
升降机电路原理图纸

东莞华楠骏业提供升降机电路原理图纸,骏业主要生产升降机,升降平台,液压升降平台,升降货梯等升降设备,质量优质,售后服务好,产品畅销国内,并远销海外,咨询热线0769-85169577

2017-09-30

30

2017-09

华楠骏业对2017年中国高空作业平台行业分析

华楠骏业对2017年中国高空作业平台行业分析,国内升降机,升降平台,液压升降平台,升降货梯保有量不断上升,骏业生产升降机已经有20年,产品质量优,售后服务好,欢迎咨询0769-85169577

2017-09-28

28

2017-09

升降货梯订购要注意什么问题?

升降货梯订购要注意什么问题?东莞华楠骏业专业生产升降机,升降货梯,升降平台,液压升降平台等升降设备,拥有30项升降行业发明专利,咨询热线0769-85169577

2017-09-23

23

2017-09

升降机现在还是特种设备吗?

华楠骏业在升降行业也有20年了,除了生产标准的升降机,升降平台,液压升降平台,升降货梯等设备,还定制各种规格型号的非标升降设备,欢迎各地朋友垂询0769-85169577

2017-09-19

19

2017-09

移动式升降平台最高可以升高多少米?

东莞华楠骏业,是国内生产,升降平台,液压升降平台,升降机,升降货梯企业。所生产的升降平台,升降机,均符合国内相关标准,欢迎广大客户咨询0769-85169577

2017-09-15

15

2017-09

高空作业辅助设备有哪些?

高空作业平台知名生产厂家东莞华楠骏业,专业生产升降机,升降平台,升降货梯,液压升降平台20年,产品类型丰富,质量优质,售后服务一流,欢迎咨询:0769-85169577

2017-09-11

11

2017-09

Baidu
map